为进一步增强青年对气候变化及其影响的认知,培养青年在气候行动和可持续发展领域的领导能力,搭建国际青年交流平台,开展联合国可持续发展国际组织菁英人才能力建设项目应运而生。
该项目由联合国训练研究所和环球翔飞教育集团组织实施。环球翔飞教育集团是以成立于2001年日中文化交流中心为前身的国际院校教育资源供应商,是以开展中日两国友好文化交流活动、架起两国人民友好桥梁为目标的留学推进组织。
该项目现面向我校学生开放,欢迎感兴趣的同学报名参加。
一、组织介绍
联合国训练研究所
U.N.Institute for Training and Research
简称UNITAR,根据联大1963年12月11日1934号(ⅩⅧ)决议成立于1965年,它的职能包括训练和研究两项。在过去数十年中,更侧重训练职能,重点放在为成员国提供培训,而研究职能则限于与培训有关的研究。
1987年,联大表示训练研究所的职能主要是培训,研究应由专门用途基金提供资助。1993年联大进一步建议非培训活动应该转到联合国恰当的机构。从此,训练研究所专注于培训和培训相关的研究。
二、项目设计
1能力建设
通过主题讲座、小组任务与实地调研,系统培养青年在气候行动中的领导力、创新思维及问题解决能力,强化气候治理专业知识储备,拓展国际视野,提升团队协作与国际胜任力。
2国际交流
搭建跨国青年对话平台,组织跨文化工作坊及国际机构参访,促进多元文化理解,建立全球青年合作网络。
3成果产出
学员完成学术任务与调研报告后,可获得联合国机构官方认证的结业证书,优秀成果将推荐至国际会议展示。
三、项目细则
实施时间:
2025年7月8日至7月14
报名资格:
· 全日制在校本科生、研究生
· 专业不限,对联合国组织工作充满兴趣
· 熟练使用英文,能听懂英文授课、能用英文交流
项目费用:16800元人民币/人
基于学校与主办方合作协商,将为大工学生提供奖学金5500元人民币/人,折后项目费用为11300元人民币/人。
【费用包括】报名费,学费,海外意外保险费,签证费,日本接送机费,欢迎会餐费,住宿费
【费用不包括】国际往返机票费,个人护照办理费,餐费,公共交通费,行李超重费,自由活动时产生的费用,个人购物消费,其它“费用包括”以外的费用。
项目收获:结业证书(图片仅供参考)

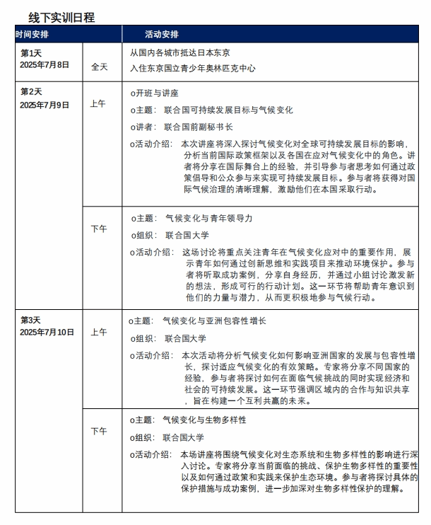
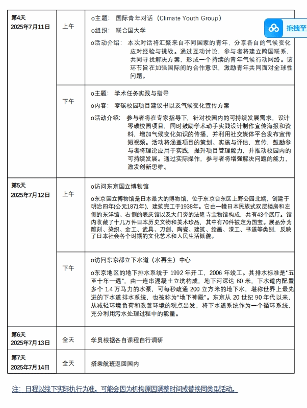
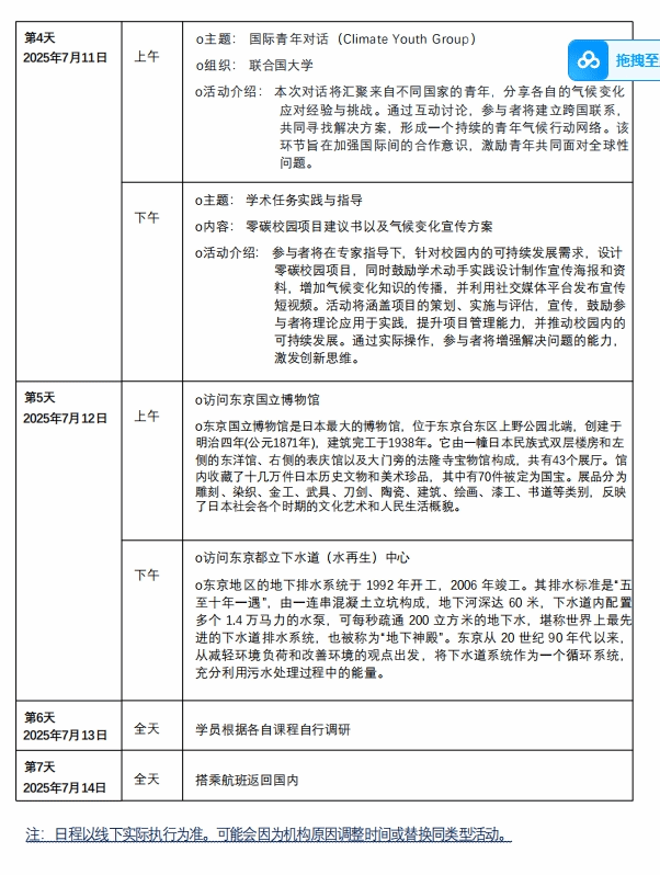
四、项目日程


五、报名流程
1. 请有意申报的同学登陆校园网网上办事大厅,填写“学生出国(境)交流项目申请”模块,并确保2025年5月30日16:00前流程到达“校内选拔评审”环节。
2.提交“学生出国(境)交流项目申请”模块后请将申请编号或申请页面截图发送至xuyixin@dlut.edu.cn,命名为【2025年翔飞日本东京实训营申请-姓名-学院-年级】
校内申报相关请联系徐老师
电话:0411-84706354
邮件:xuyixin@dlut.edu.cn
3.完成校内申报后,联系环球翔飞教育集团提交项目申请材料。
邮 箱:bjdq@xf-world.org
报名链接:apply.xf-world.org
咨询电话:
马老师 13011296920(同微信)
李老师 18201189470(同微信)