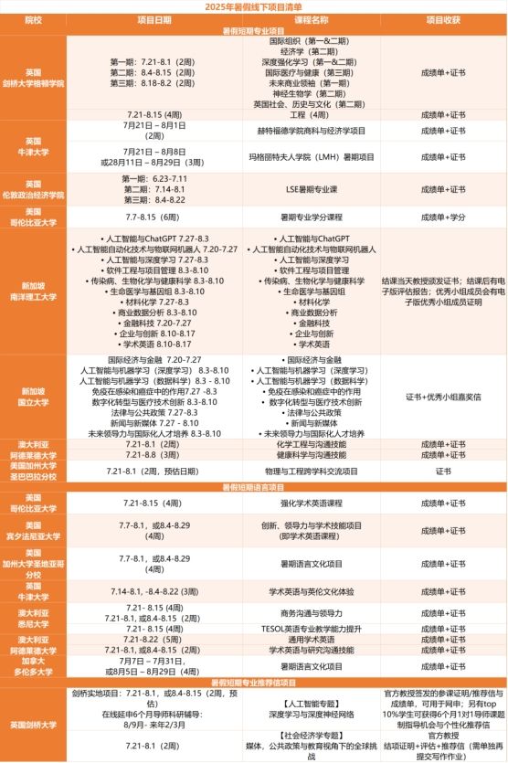
“全美国际(USIEA)海外名校交流生项目”是我校正式合作的校际交流项目之一。学生可参加平台内英国剑桥大学、新加坡南洋理工大学、新加坡国立大学、澳大利亚悉尼大学、加拿大多伦多大学、美国威斯康星大学麦迪逊分校多所世界名校长短期交流项目,进行交流学习。学生有机会和当地学生共同上课,在海外高校教授的指导下进行学习;学生将收获一段海外名校学习经历,为今后的升学、工作助力。
交流学习结束后,符合专业要求的课程(学期学分项目)可凭借海外大学成绩单,根据我校学分转换标准进行校内学分转换(具体校内流程需咨询院系教务老师和国际处)。
一、工作说明会安排
1、线下说明会安排
时间:2025年3月13日(周四),傍晚18:00-19:30
地点:凌水主校区第一教学馆 1-108
线上腾讯会议同步会议号:305-1723-4294

二、说明会参与方式:
加入QQ群(群号:586184547):备注姓名+院系+专业,将在群里发布各类交流项目的详细资料、线上宣讲会链接等。
三、项目申请流程
第一步:校内申请+全美国际申请
1.校内申请:
登录校园网--网上办事大厅,填写“学生出国(境)交流项目申请”模块选择“2025年暑假及秋季学期全美国际交流项目”并提交线上申请,请尽快完成派出前线上审批流程(到达国际处审核环节)。
2.全美国际报名流程:
1)登录全美国际教育协会网站 www.usiea.org 填写《世界名校访学项目报名表》;
2)与全美国际项目负责人张老师联系(15313902239)。
第二步:派出手续
申请人收到海外大学录取通知书后,请务必完成校内派出手续,回校后完成返校手续。
四、联络与咨询
校内联系人:
国际处魏老师
电话:0411-84706249
邮箱: weiyanjia@dlut.edu.cn
全美国际项目负责人:
张老师
电话:15313902239
QQ群:586184547

邮箱:xueshan.zhang@usiea.org

全美国际教育协会官网:www.usiea.org
全美国际教育协会官微:全美国际访学微刊