一、学校介绍
北卡罗莱纳州立大学(North Carolina State University),简称NCSU或NC State,是一所世界顶尖的公立研究型大学,21世纪学术联盟成员。该校成立于1887年,学校位于美国北卡罗来纳州首府罗利(Raleigh)市内,现有学生约三万人,师资力量雄厚,有23位教授被选为美国科学院院士或美国工程院院士。在学校排名方面,北卡罗莱纳州立大学在2025年QS世界大学排名位列第311位,统计学专业全美排名第16,IT相关专业位列前30;工程类专业得到了广泛认可。
2025年暑假,北卡罗莱纳州立大学将针对相关专业同学开展各类实地(3个)及线上(2个)项目,欢迎我校感兴趣的同学关注!项目具体详情及报名方式请见附件。
二、项目详情
(一)项目一:美国北卡罗莱纳州立大学本科生科研/实习项目(实地)
1. 项目时间:2025年7月7日到8月2日
2. 招生对象:本科大二及以上的学生,对科研项目感兴趣
3. 目前开放网络科研项目的专业有:计算机科学、生物工程与农业工程、化学与生物分子工程、土壤与作物科学、数据科学、林业与环境资源、工业工程、数学、机械工程、航天工程、核工程、纺织学
4. 项目介绍:该项目由北卡州立大学全球培训学院主办,有来自北卡州立大学的数十名教授提供科研项目,对学生来说是一个实习项目。参加项目的学生直接编入现有的科研团队,在4周中完成一项小的科研任务;在项目结束时提交基于科研成果的海报演讲。参加者会获得实地科研经验,学习如何有效地与跨国团队沟通。项目结束时获得项目结业证书和教授评估信。对于有科研兴趣、或者今后有出国留学打算的学生是一个难得的实习机会。项目科研时间:70-110小时
具体项目安排:

5. 申请时间:即日起至4⽉1⽇
提交申请:https://gti.ncsu.edu/gears/#campus
录取要求:GPA 3.0及提供以下任何⼀项英⽂成绩:
TOEFL iBT: 85 | CET 6: 480 | IELTS: 6.5 | Duolingo: 100
6. 项目费用:$4,590 美元,包括机场接送、校内住宿、新⽣培训、学术讲座、实验室费⽤、科研项⽬实习费⽤、最终演讲、结业证书、教授评估信、当地文化活动;不包括J1签证费用、机票、医疗保险。
7. 项目说明会时间:3月5日、3月27日北京时间晚上9点30分
Zoom Meeting ID: 851 388 1946; Passcode: 25SGEARS
联系信息:lynn.wang@ncsu.edu
微信:1470602259

(二)项目二:美国北卡罗莱纳州立大学人工智能和战略沟通(实地)
1. 项目时间:2025年7月7日-7月20日
2.招生对象:适合传媒、传播、商科、公共关系、英语专业、和其他专业对该领域感兴趣的学生;
3. 项目特点:全⾯探索⼈⼯智能 (AI)、 危机沟通和公共关系 (PR) 之间的动态相互作⽤ ;学⽣和教师将深⼊研究⼈⼯智能在沟通中的实际应⽤, 以及它如何塑造危机管理和公共关系战略 ;该课程旨在为参与者提供必要的知识和技能, 以适应数字时代战略沟通不断变化的格局;提供项目结业证书;包括三天美国首都华盛顿特区文化体验
4. 项目费用:每人2950美元,包括:人工智能沟通课程和美国文化课程的学费、接送机、住宿、每日午餐、欢迎早餐、告别晚餐、文化活动和参观,华盛顿特区三天旅游;不包括:机票、B1/B2签证、健康保险和其他额外活动的费用
5. 申请时间:即日起至4月1日
申请条件:该项目对本科生和研究生开放;提供以下一项英语成绩 CET4 520, CET6 425, Duolingo 85,TOEFL IBT 55, TOEIC 750 or IELTS 5.5, 或者高考英文成绩
申请网站: https://go.ncsu.edu/gti-ai-comm-app
项目具体时间安排:

人工智能与战略沟通课程时间:24个小时
联系信息:lynn.wang@ncsu.edu
微信:1470602259
咨询群:

(三)项目三:美国北卡罗莱纳州立大学全球领导力(实地)
1. 项目时间:2025年6月30日-7月13日
2. 招生对象:本科生和研究生各个专业
3. 项目特点:这个跨⽂化且⾼度参与的领导⼒项⽬ 专为注定成为未来世界领袖的优秀本科⽣⽽设计;参与者包括北卡罗来纳州⽴⼤学合作学校的学⽣/学⽣⼲部;提供项目结业证书;包括三天美国⾸都华盛顿特区文化体验
4. 项目费用:每人2830美元,包括:领导力课程和美国文化课程的学费、接送机、住宿、每日午餐和告别晚餐、文化活动和参观、美国首都华盛顿特区三天旅游;不包括:机票、B1/B2签证、健康保险和其他额外活动的费用
5. 申请时间:即日起至4月1日
申请条件:提供以下一项英语成绩 CET4 520, CET6 425, Duolingo 85,TOEFL IBT 55, TOEIC 750 or IELTS 5.5,或者高考英文成绩
申请网站: https://go.ncsu.edu/gti-honors-leadership-app
项目具体时间安排:

全球领导力课程时间:21个小时
联系信息:lynn.wang@ncsu.edu
微信:1470602259

(四)项目四:美国北卡罗莱纳州立大学科研/实习项目(网络)
1. 项目时间:2025年7月7日到8月15日
2. 招生对象:本科及研一、研二的学生,对科研项目感兴趣
3. 目前开放网络科研项目的专业有:生物医学工程、生物农业工程、计算机科学、信息系统、工业工程、土木工程/环境工程、电子工程、森林学、数学/统计、机械工程/航天工程、核工程、纺织科学/纺织工程、英语、国际研究、传播学、哲学
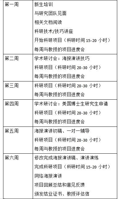
4. 项目介绍:该项目是为期6周的网络的科研项目,由北卡州立大学全球培训学院主办,有来自北卡州立大学、北卡教堂山分校、北卡中心大学、杜克大学等北卡州著名高校的数十名教授提供科研项目,这个项目对学生来说是一个实习项目。我们会将参加项目的学生直接编入现有的科研团队,在6周中完成一项小的科研任务;在项目结束时提交基于科研成果的海报演讲。参加者会获得网络科研经验,学习如何有效地与虚拟团队沟通。项目结束时获得项目结业证书和教授评估信。对于有科研兴趣、或者今后有出国留学打算是一个难得的实习机会。
5. 具体项⽬安排:

6. 申请时间:即日起至5⽉31⽇(第一轮申请截止4月16日,之后很多项目会招满关闭)
提交申请:https://gti.ncsu.edu/gears/
录取要求:GPA 3.0;
提供以下任何⼀项英⽂成绩:
TOEFL iBT: 85 | CET 6: 480 | IELTS: 6.5 | Duolingo: 100
7. 项⽬费⽤:$1,520 美元,项⽬费⽤包括新⽣培训、学术讲座(科研技巧、海报演讲、美国研究生申请)、实验室费⽤、科研项⽬实习费⽤、最终演讲、电⼦版结业证书、教授评估信
项目科研时间:110-160小时
8. 项目说明会时间:3月5日、3月27日、5月8日北京时间晚上9点30分
Zoom Meeting ID: 851 388 1946; Passcode: 25SGEARS
联系信息:
Lynn.wang@ncsu.edu
微信:1470602259

(五)项目五:美国北卡州立大学跨文化沟通训练营(网络)
1. 项目时间:项目全部为直播课程,课程持续四周,每周上一次课,之后完成最终项目。
选择一:美国东部时间2025年7月9日、16日、23日、30日上午9:00-10:30,相当于北京时间晚上9点到10点半
选择二:美国东部时间2025年7月9日、16日、23日、30日晚上8:00-9:30,相当于北京时间次日上午8点到9点半
2. 招生对象:所有专业的本科生,非常适用于计划出国留学、或者去外资企业工作,日常的工作学习需要与不同文化背景的人士进行密集有效沟通;以及对跨文化沟通、全球化项目感兴趣的学生
3. 项目特点:北卡州立大学全球培训学院为北卡州立大学工程学院、教育学院的学生提供了虚拟的、变革性的文化交流经验,整个项目将成为工程学院和教育学院学生的一门选修课程。除了我们北卡州立大学的学生,来自世界各地合作伙伴的学生也会参加到这个项目里,学生来自英国、法国、哥伦比亚、巴西、阿根廷、日本、韩国、中国、菲律宾、沙特阿拉伯、阿联酋、约旦等。我们希望通过这个项目与其他全球合作伙伴的本科生建立联系并向他们学习!在这个密集的网络学习课程中,学生在与全球各地学生进行交流的同时、获得了宝贵的理论框架和实践技能。
该课程教导参与者:实施在国际和跨文化环境中生活,学习和工作的策略;通过学习文化差异模型,阐明文化理解与解决现实问题之间的联系;整合跨文化和全球化的新的观点和思维方式;掌握基于跨文化交流方法来进行的团队合作、决策、领导、冲突管理;这个为期一周的课程包括四个90分钟的实时Zoom促进讨论,独立学习,个人反思和小组项目部分。来自不同国家/地区和文化的学生组成的小组在一起开会做项目。项目结束后颁发结业证书。
4. 项目费用:每人100美元
课程时间:6小时
申请截至时间:2025年6月20日
申请条件:参加项目的学生需要具有一定的英文水平,能够用英文进行沟通
申请网站: https://gti.ncsu.edu/dcc/
联系信息:Becky Cibulskis (rcibuls@ncsu.edu)
三、项目申请流程
第一步:校内申请+北卡州立官网申请
1. 校内申请:
在项目截止日期前,登陆校园网--网上办事大厅,填写“学生出国(境)交流项目申请”模块选择“2025年美国北卡罗莱纳州立大学暑假项目”并提交线上申请,请尽快完成线上审批流程。
同时须按照要求准备PDF电子版材料(可手机下载app“扫描全能王”进行扫描):1)语言成绩证明2)成绩单(中英文)3)个人陈述(英文),打包发送至lix@dlut.edu.cn,请将邮件命名为【2025年美国北卡罗莱纳州立大学暑假项目-子项目名称-姓名-学部/学院】。
2. 北卡州立官网申请:
申请人依据语言水平及自身专业,结合海外大学的语言要求,初步确定意向交流的项目,在项目截止日期通过官网前向北卡州立大学报名并等待报名及缴费指导。
第二步:派出手续
申请人收到海外大学录取通知书后,请务必完成校国际处派出手续;
在北卡州立大学指导老师的帮助下开启实地或线上交流之旅。
四、联络与咨询
校内联系人:国际处李老师
联系电话:0411-84707886
联系邮箱:lix@dlut.edu.cn
北卡罗莱纳州立大学联络人:Lynn Wang
联系邮箱:lynn.wang@ncsu.edu
微信:1470602259